91视频
主页
组织机构
91视频简介
学院领导
师资队伍
电子工程系
空间信息与数字技术系
通信工程系
控制科学与工程系
电工电子实验中心
电工电子教学中心
科学研究
科研动态
科研项目
科研成果
学术会议
学科建设
本科教育
教务公告
专业介绍
微专业介绍
学科实践竞赛
一流课程
培养方案
公示信息
教务下载中心
研究生教育
通知公告
学科专业
招生简章
研究生会
下载中心
人员分工
党群工作
党委工作
纪委工作
关工委工作
学院工会
学生工作
学生工作办公室
本科生党支部
学院团委
通知公告
91视频公告
院内动态
招生信息
招聘信息
消防安全
ENGLISH
HOME
ACADEMICS
EDUCATION
DISCIPLINE
ALUMNI
INTERNATIONAL EXCHANGES
CONTACT US
LATEST NEWS
Events
Reserch highlights
Lectures
Wonderful Activities
当前位置:
主页
>
深入贯彻中央八项规定精神学习教育专栏
>
我为师生办实事
> 正文
深入贯彻中央八项规定精神学习教育专栏
学习教育活动
我为师生办实事
站内搜索 :
我为师生办实事
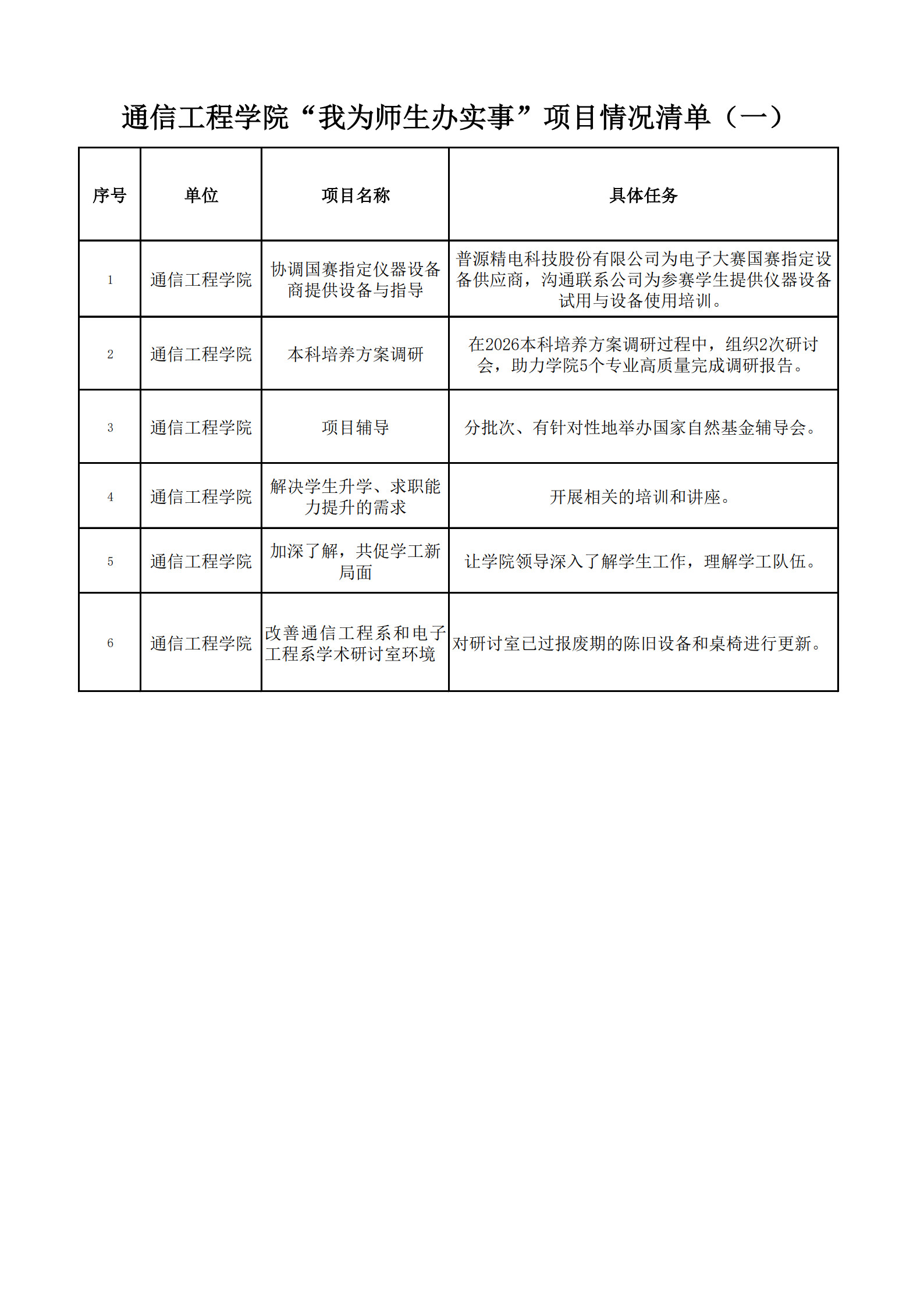
91视频 “我为师生办实事”项目情况清单
发布日期 :
2025-06-06
作者 :
点击 :
上一条:
91视频 “我为师生办实事”问卷调...
下一条:
91视频 召开学生工作专项会议
版权所有:91视频-91黑料视频|91视频官网 邮编:130012